Facebook
Twitter
Instagram
Youtube
" class="h-bg-pinterest" target="_blank">
Maps
Pejabat
Login
Privacy Policy
🇮🇩 Indonesia
🇬🇧 English
PUSKESMAS GRABAG II
Pemkab Magelang
Hubungi Kami
085100511178
Email Kami
puskesmas.grabag2@gmail.com
Home
Interaktif
Profile
Maklumat pelayanan
Profil Puskesmas
Struktur Organisasi
Visi & Misi
Informasi Pelayanan
Alur Pelayanan
Hak & Kewajiban
Jadwal dan Jenis Pelayanan
Standar Pelayanan
Tarif Pelayanan
Layanan Pengaduan
Alur Pengaduan
Kontak Pengaduan
Berita
Daftar Aplikasi
Dibawah ini adalah semua Layanan dan Aplikasi Kami.
E-Goverment
Agenda Kegiatan
Rapat
Kamis, 20 Desember 2018
Jadwal Lengkap
Berita Utama
Belum Ada Berita Utama
Kategori Berita
Infografis
Skrining Bpjs
Lihat Artikel
Pekan Mengejar Imunisasi
Lihat Artikel
Tutup
Artikel Lainya
Tarif Pelayanan
Berita Utama
30-10-2025
70
Lihat Artikel
Maklumat Pelayanan
Berita Utama
23-10-2025
74
Lihat Artikel
Visi dan Misi
Berita Utama
18-08-2025
92
Lihat Artikel
Puskesmas Grabag 2
Berita Utama
07-08-2025
79
Lihat Artikel
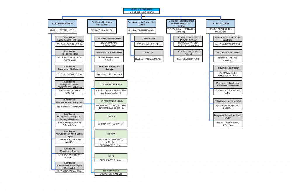
Struktur Organisasi
Berita Utama
30-07-2025
118
Lihat Artikel
LAYANAN PENGADUAN
Berita Utama
30-07-2025
100
Lihat Artikel
Jadwal Pelayanan Puskesmas Grabag 2
Berita Utama
30-07-2025
115
Lihat Artikel
Galeri Foto Kegiatan
Borobudur
Stupa Candi Borobudur
Lihat Semua Galeri Foto Kegiatan Kami?
Buka Semua Foto